网站首页
数据驾驶舱
全景概况
创新创造
专利运营
在线检索
专利检索
中国商标
林业新品种
农业新品种
服务天地
快速预审
托管中心
快维中心
维权援助站点
服务机构
专利人才库
维权预警
法律法规
维权预警服务咨询
交易服务
虚拟超市
金融产品超市
交易渠道
开放许可
成渝供需对接专区
网上学习
培训公告
诸葛知力·公益课堂
学习资料
在线帮助
主体需求
服务满意度调查表
综合咨询
服务天地
快速预审
托管中心
快维中心
维权援助站点
服务机构
武侯区代理机构
成都市技术转移示范机构
快速查询
专利人才库
首页
服务天地
快维中心
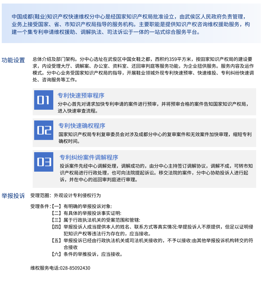
中国成都(鞋业)知识产权快速维权分中心业务简介
友情链接:
国家知识产权局
四川省知识产权局
四川省知识产权公共服务平台